設為首頁 | 添加到收藏夾 注冊會員 | 忘記密碼 | 退出
十四五節能環保|電力節能|節能服務|節能電機|十三五|十四五|政務動態|冶金|電力節能產品及技術|煤炭
節能鍋爐|新能源|節能通用機械|暖通製冷|通用節能裝置|光伏|綠色照明|國際視野|十大節能工程|企業動態
專業論文|人物訪談|推薦案例|變頻器|
>>首頁 >> 商業資訊 >> 新能源資訊 >> 查看資訊信息
訂閱社區雜誌
鬆下四維、日郵振華物流、三井住友海上中國 開啟新能源重卡驗證
(時間:2026-03-25 09:11:00)

  為促進物流行業新能源的普及應用提供電池分析雲服務
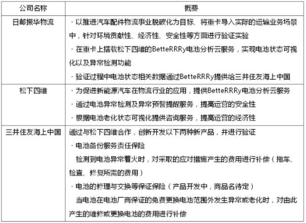
  自2023年7月起,鬆下控股株式會社與北京四維圖新科技股份有限公司共同投資成立的鬆下四維出行科技服務(北京)有限公司(以下簡稱“鬆下四維”),攜手三井住友海上火災保險(中國)有限公司※1(以下簡稱“三井住友海上中國”)和日郵振華物流(天津)有限公司※2(以下簡稱“日郵振華物流”),在天津一工業園區內,開始使用新能源重卡進行汽車配件運輸測試。

 
  驗證實驗中使用的重卡同款車輛

  在zai雙shuang碳tan目mu標biao背bei景jing下xia,新xin能neng源yuan汽qi車che的de使shi用yong在zai全quan球qiu範fan圍wei內nei迅xun速su擴kuo大da,將jiang來lai也ye會hui延yan伸shen到dao日ri本ben。中zhong國guo作zuo為wei全quan球qiu最zui大da的de新xin能neng源yuan汽qi車che市shi場chang,在zai新xin能neng源yuan汽qi車che的de應ying用yong中zhong麵mian臨lin著zhe眾zhong多duo課ke題ti。其qi中zhong,由you電dian池chi異yi常chang和he老lao化hua等deng風feng險xian所suo帶dai來lai的de安an全quan性xing和he經jing濟ji性xing是shi非fei常chang值zhi得de重zhong視shi的de課ke題ti之zhi一yi。尤you其qi對dui於yu將jiang車che輛liang作zuo為wei生sheng產chan工gong具ju進jin行xing高gao頻pin度du且qie批pi量liang使shi用yong的de物wu流liu公gong司si來lai說shuo,更geng是shi充chong分fen感gan到dao了le危wei機ji,希xi望wang通tong過guo新xin能neng源yuan汽qi車che的de導dao入ru,減jian少shao對dui環huan境jing的de壓ya力li。
  在本次驗證實驗中,日郵振華物流導入了新能源重卡,在天津一工業園區內的工廠間進行運輸汽車配件的測試。鬆下四維通過BetteRRRy電池分析雲服務,精準分析電池狀態,並將電池異常及老化狀態可視化,助力新能源重卡的安全性、經濟性運營。
  各公司目標及義務

  ※1 三井住友海上火災保險株式會社在中國開展保險業務的子公司
  ※2 日本郵船株式會社在中國開展物流事業的合資公司
  zhijin,songxiasiweixiangyongyoudaliangxinnengyuanqicheqiegaopinshiyongdezhongguodaxingwuliuqiyeyijixinnengyuanqichezulinqiyetigongledianchifenxiyunfuwu,jinhoujiangjixuzhiliyuchixukuodadexinnengyuanqicheshichang,jiejuedonglidianchixiangguanketi,funengxinnengyuanqichededaorujiyunying,jijiweihuanjingdegaishangongxianliliang。
  ■BetteRRRy電池分析雲服務
  將鬆下集團30多年積累的鋰電池開發知識與獨有的AI技(ji)術(shu)相(xiang)融(rong)合(he)而(er)開(kai)發(fa)的(de)電(dian)池(chi)分(fen)析(xi)雲(yun)服(fu)務(wu)。通(tong)過(guo)精(jing)準(zhun)把(ba)握(wo)電(dian)池(chi)狀(zhuang)態(tai),攜(xie)手(shou)新(xin)能(neng)源(yuan)汽(qi)車(che)行(xing)業(ye)上(shang)下(xia)遊(you)企(qi)業(ye),共(gong)同(tong)構(gou)建(jian)電(dian)池(chi)環(huan)保(bao)生(sheng)態(tai)圈(quan),助(zhu)力(li)新(xin)能(neng)源(yuan)汽(qi)車(che)全(quan)生(sheng)命(ming)周(zhou)期(qi)的(de)價(jia)值(zhi)最(zui)大(da)化(hua)。

  BetteRRRy電池分析雲服務

  ■驗證實驗中使用的重卡同款車輛

 
  驗證實驗中使用的重卡同款車輛

  關於鬆下
  鬆下集團是全球領先的電子產品製造商,主要從事為住宅空間、非住宅空間、移動領域以及個人領域的消費者提供先進的電子技術和係統解決方案。公司自1918年創立以來,業務拓展遍及全球,一直致力於“社會生活的改善和提升”以及“推進世界文化的進展”。我們將繼續通過直麵社會問題創造價值,希望創造一個物質與精神兩方麵皆充裕、令人倍感幸福的“理想社會”。截至2023年3月,全球共有524家公司分布在世界各地,銷售額約8.37兆日元。公司的股票在東京、名古屋證券交易所上市。
  鬆下集團在中國東北亞地區擁有70家法人公司,約5萬名員工,事業規模約1100億元。2019年4yue,songxiajituanshoucichenglilejiangshiyehediyutongkuozhinengheerweiyidezhongguodongbeiyagongsi,zongbushezhizaibeijing。zhongguodongbeiyagongsicongzhongguodangdixuqiuchufa,yi“關護無界,身心如悅”為事業願景,在融合了家電和住宅設備優勢的“生活空間”領(ling)域(yu),致(zhi)力(li)於(yu)中(zhong)國(guo)社(she)會(hui)課(ke)題(ti)的(de)解(jie)決(jue),作(zuo)美(mei)好(hao)生(sheng)活(huo)的(de)提(ti)案(an)者(zhe)。除(chu)此(ci)之(zhi)外(wai),中(zhong)國(guo)東(dong)北(bei)亞(ya)公(gong)司(si)還(hai)積(ji)極(ji)推(tui)進(jin)環(huan)境(jing)事(shi)業(ye),為(wei)實(shi)現(xian)脫(tuo)碳(tan)社(she)會(hui)做(zuo)出(chu)貢(gong)獻(xian)。如(ru)欲(yu)了(le)解(jie)更(geng)多(duo)信(xin)息(xi),請(qing)訪(fang)問(wen)集(ji)團(tuan)網(wang)站(zhan):http://www.panasonic.com/global,中國區官方網站:http://panasonic.cn,官方微博網址:http://e.weibo.com/aboutpanasonic,官方微信:Panasonic鬆下中國


關閉窗口打印該頁
推薦圖片
天津碳達峰碳中和運營服務中心 
    5月18日,天津碳達峰碳中和運營服務中心啟用儀式在第七屆世界智能大會城市能源革命高 
熱點文章
晶澳科技獲頒首批法國碳足跡PPE2證書
新疆綠氫發展提速 眾企搶灘卡位布局
聚焦主責主業 央企參與新能源發展或將規範
《河北省氫能產業安全管理辦法(試行)》發
熱!華北電網負荷創新高 空調耗電占比近三
換空調不如換熱泵!海爾智慧樓宇熱泵:一機
解鎖高質組件,正泰安能賦能戶用電站高效運
山東省節能審查實行分級分類管理
五部門:進一步擴大工業重點領域節能降碳改
雙良節能與中國科學院廣州能源研究所就液冷
關於我們 | 會員服務 | 廣告服務 | 網站聲明 | 誠聘英才 | 網站地圖 | 網上有名 | 加入收藏 | 意見反饋
網站服務熱線: 合作電話: 媒體聯係:QQ 769209918 北京中興聚源科技有限公司 Email:
域名:ayiab.cn www.gjjnhb.cn 中文域名:www.國際節能環保網.com
經營性網站許可證京ICP080572 京ICP備09007515號-3